おかげさまで開設25周年RAJD.ELP.PL 創業祭

RAJD.ELP.PL

詳しくはこちら
マイストア マイストア 変更
  • 即日配送
  • 広告
  • 取置可能
  • 店頭受取

HOT ! 6F5P(6GV8)プッシュプル真空管アンプ

※RAJD.ELP.PL 限定モデル
YouTuberの皆様に商品の使い心地などをご紹介いただいております!
紹介動画はこちら

ネット販売
価格(税込)

13920

  • コメリカード番号登録、コメリカードでお支払いで
    コメリポイント : 6ポイント獲得

コメリポイントについて

購入個数を減らす
購入個数を増やす

お店で受け取る お店で受け取る
(送料無料)

受け取り店舗:

お店を選ぶ

近くの店舗を確認する

納期目安:

13時までに注文→17時までにご用意

17時までに注文→翌朝までにご用意

受け取り方法・送料について

カートに入れる

配送する 配送する

納期目安:

2026.03.27 16:16頃のお届け予定です。

決済方法が、クレジット、代金引換の場合に限ります。その他の決済方法の場合はこちらをご確認ください。

※土・日・祝日の注文の場合や在庫状況によって、商品のお届けにお時間をいただく場合がございます。

即日出荷条件について

受け取り方法・送料について

カートに入れる

欲しいものリストに追加

欲しいものリストに追加されました

6F5P(6GV8)プッシュプル真空管アンプの詳細情報

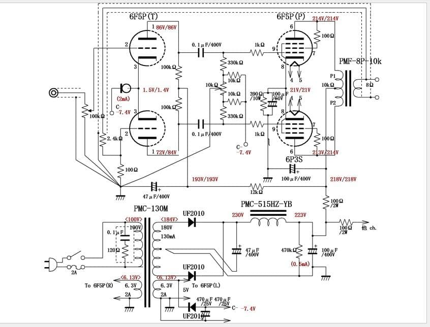
新たに設計および製作しました6F5P(6GV8)プッシュプル真空管アンプです。【動作OK】 Pioneer A-8800X。出力インピーダンスは8Ωです。【動作品】パイオニア ステレオ レシーバーアンプSX-300D(昭和レトロ)。私が設計、製作および測定の全てを行っています。パナソニック WX-281C ワイヤレス アンプ マイク カセット デッキ。(1) 周波数特性:8 Hz-98 kHz (-3 dB)、(2)出力電力:3.6 W (ひずみ率5%, 1 kHz)(入力電圧:1.35 V)、(3) ダンピングファクタ-:3.0~3.6 (10 Hz-50 kHz)、(4) クロストーク:-74dB以下 (20 Hz-100 kHz)、(5) 残留雑音:左:0.36 mV、右:0.40 mV。サンスイ AU-D707F インテグレーテッドアンプ。LUXKIT A3300 真空管 プリアンプ / LUXMAN ラックスマン。真空管:6F5P(6GV8) 4本は全て付属します。出力トランスは、PMF-8p-10k(ゼネラルトランス)、電源トランスはPMC-130M(ゼネラルトランス)、チョークコイルはPMC-515HZ-YB(ゼネラルトランス)です。快音!真空管サウンドに癒される ラックスマン製真空管ハーモナイザー・キット。PREQ-73 premier マイクプリ。シャーシーの寸法は、300 mm(幅)x 200 mm(奥行)x 60 mm(高さ)(底板有り)で、シルバーメタリック色で塗装しています。アンプの重量は4.4 kgです。BOSEアンプ IZA190-HZ。DENON AVR-1611 AVサラウンドレシーバー。各種特性測定、試聴のため、20時間程度動作させています。6F5Pプッシュプルアンプの特性は、以下の通りです。ONKYO A9050 アンプ。SM-7 パワーアンプ。アンプの回路図(測定電圧も記載しています)および測定した各種特性図は、真空管アンプと一緒にお送りします。

同じカテゴリの 商品を探す

ベストセラーランキングです

このカテゴリをもっと見る

この商品を見た人はこんな商品も見ています

近くの売り場の商品

このカテゴリをもっと見る

カスタマーレビュー

オススメ度  4.6点

現在、3186件のレビューが投稿されています。