おかげさまで開設25周年RAJD.ELP.PL 創業祭

RAJD.ELP.PL

詳しくはこちら
マイストア マイストア 変更
  • 即日配送
  • 広告
  • 取置可能
  • 店頭受取

HOT ! 6N8Sプッシュプル真空管アンプ

※RAJD.ELP.PL 限定モデル
YouTuberの皆様に商品の使い心地などをご紹介いただいております!
紹介動画はこちら

ネット販売
価格(税込)

10440

  • コメリカード番号登録、コメリカードでお支払いで
    コメリポイント : 1ポイント獲得

コメリポイントについて

購入個数を減らす
購入個数を増やす

お店で受け取る お店で受け取る
(送料無料)

受け取り店舗:

お店を選ぶ

近くの店舗を確認する

納期目安:

13時までに注文→17時までにご用意

17時までに注文→翌朝までにご用意

受け取り方法・送料について

カートに入れる

配送する 配送する

納期目安:

2026.03.19 21:21頃のお届け予定です。

決済方法が、クレジット、代金引換の場合に限ります。その他の決済方法の場合はこちらをご確認ください。

※土・日・祝日の注文の場合や在庫状況によって、商品のお届けにお時間をいただく場合がございます。

即日出荷条件について

受け取り方法・送料について

カートに入れる

欲しいものリストに追加

欲しいものリストに追加されました

6N8Sプッシュプル真空管アンプの詳細情報

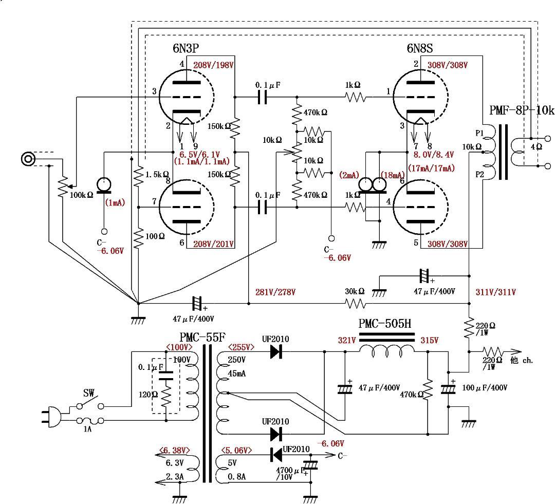
新たに設計および製作しました6N8Sプッシュプル真空管アンプです。真空管:6N8S 2本、6N3P 2本は全て付属します。インピーダンス8Ωのスピーカーを用います(1次側:10kΩ、2次側:4Ωの出力トランスに8オームのスピーカーを接続すると、1次側のインピーダンスは20kΩとなり、このアンプでは最適となります)。アンプの重量は 3.0 kgです。各種特性測定、試聴のため、20時間程度動作させています。(1) 周波数特性:5 Hz-47 kHz (-3 dB)(NFBは 2.3 dB)、(2)出力電力:550 mW (ひずみ率5%, 1 kHz)(入力電圧:640 mV)、(3) ダンピングファクタ-:1.6~1.9 (20 Hz-20 kHz)、(4) クロストーク:-83 dB以下 (10 Hz-20 kHz)、(5) 残留雑音:左:0.12 mV、右:0.12 mV。。BOSEアンプ IZA190-HZ。全段差動回路を採用したため、ひずみ率および残留雑音は小さくなっています。DENON AVR-1611 AVサラウンドレシーバー。パナソニック WX-281C ワイヤレス アンプ マイク カセット デッキ。出力トランスは、PMF-8p-10k(ゼネラルトランス)、電源トランスはPMC-55F(ゼネラルトランス)、チョークコイルはPMC-505H(ノグチトランス)です。ONKYO A9050 アンプ。SM-7 パワーアンプ。シャーシーの寸法は、250 mm(幅)x 150 mm(奥行)x 60 mm(高さ)(底板有り)です。サンスイ AU-D707F インテグレーテッドアンプ。LUXMAN L-570 インテグレーテッドアンプジャンク品。私が設計、製作および測定の全てを行っています。Marantz AVサラウンドレシーバー 7.1ch[NR1710]ブラック。アンプ EX-NW1 VICTOR。6N8Sプッシュプルアンプの特性は、以下の通りです。アンプ YAMAHA R-N303(S)。DENON PMA-390RE プリメインアンプ 中古。アンプの回路図(測定電圧も記載しています)および測定した各種特性図は、真空管アンプと一緒にお送りします。サンスイAU-D707Fエクストラ プリメインアンプ

同じカテゴリの 商品を探す

ベストセラーランキングです

このカテゴリをもっと見る

この商品を見た人はこんな商品も見ています

近くの売り場の商品

このカテゴリをもっと見る

カスタマーレビュー

オススメ度  4.1点

現在、3191件のレビューが投稿されています。